Diplomarbeiten aus dem

Entwicklung und Fertigung eines multifunktionellen Education-Boards auf Basis eines MSP430-Microcontrollers

Klasse: 5AHET
Projektteam: Samuel Fritz-Wielend, Alexander Hassler, Valentin Kribus
Projektbetreuer: Dipl. Ing. Jakob Mühlbacher, Dipl. Ing. (FH) Roland Holzer, Dipl. Ing. Peter Lindmoser

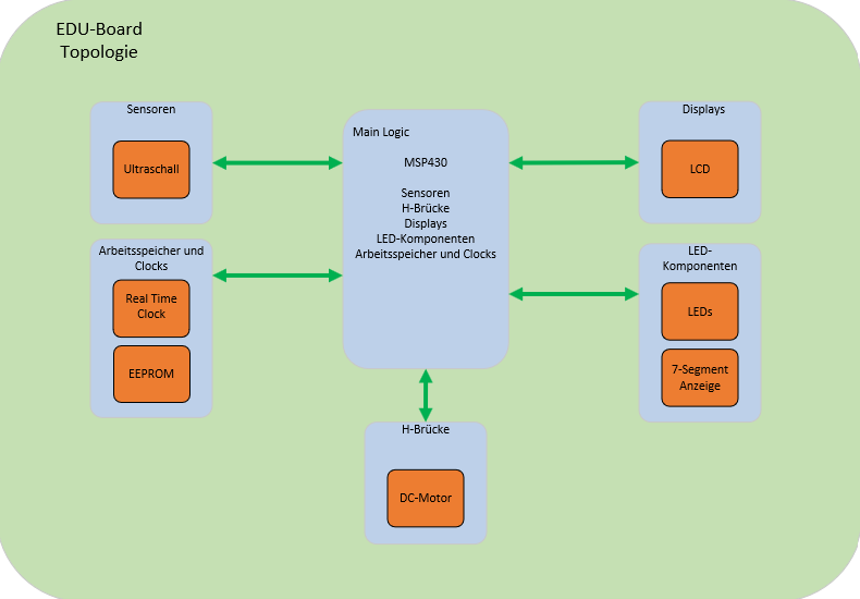
Zweck unseres Education-Boards ist es, ein Übungsinstrument für zukünftige Laborübungen bereitzustellen. Schülerinnen und Schüler sollen damit das Programmieren verschiedener Komponenten anhand eines MC's erlernen.